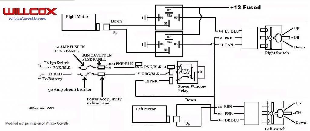
Wiring Diagram Power Windows 1974 Corvette

Wiring Diagram Power Windows 1974 Corvette

  • Category : 1974 Corvette
  • Post Date : January 27, 2026
Wiring Diagram Power Windows 1974 Corvette 9 out of 10 based on 10 ratings. 70 user reviews.

Wiring Diagram Power Windows 1974 Corvette

1975 Corvette Power Window Regulator Parts

77 Power Window Issues Someone Please Help

1980

Anyone Have A Wiring Diagram For Power Windows

1968

1974 Corvette Wiring Diagram Corvette Wiring Diagram Images

1976 Corvette Window Regulator Parts

1977 Corvette Power Window Wiring Parts

1959 Corvette Power Windows Parts

1968 Corvette Power Window Wiring Diagram

1963 Corvette Power Window Wiring Parts

C2 Power Window Switch Vs Cup - Corvetteforum

1972 Corvette Power Window Wiring Diagram

69 Corvette Power Window Woes - Corvetteforum

1969 Corvette Power Window Breaker Locations

1953-2019 Corvette Door Locks Parts

Need A Wiring Diagram For The Driver Side Window Switch

1

1980 Chevrolet Corvette 5 7l 4bl Ohv 8cyl

1972 Coupe Base Engine Fuse Panel Diagram

New Power Window Switches Finished

Fuse Box Wiring Diagram 76 - Corvetteforum

1975 Corvette Power Window Wiring Diagram

Corvette 1974 Wiring Diagram 74 Vette

Power Windows Runnning Slow Sluggish

1972 1973 1974 Corvette Power Window Wiring Harness

Corvette Original Power Windows Wire Harness 1974

1968 1982 Corvette Reproduction For 1725109 Power Window

1968

1968

1968

Service Manual How To Remove Electric Window From A 1972

Corvette Power Window Switch 1968

1968

1968

Wrg

Anyone Have A 1977 Wiring Diagram

1978 Corvette Power Antenna Schematic

High Speed Switch For Fan Blower

1974 Corvette Fuse Panel Diagram Corvette Wiring Diagram

1979 Corvette Console Parts

Corvette Power Window Relay 1968

Corvette Power Window Relay 1968

Power Window Regulator Less Motor Rh 68

1968

1968

Power Window Regulator Less Motor Rh 68

Corvette Power Window Switch 1963

1978 Chevrolet Corvette Parts

Power Window Stumper 1976 - Corvetteforum

Corvette 1968 Wiring Diagram Pdf Format

Used 49 99 Corvette Original Power Windows Wire Harness 1974

Power Window Regulator Less Motor Lh 68

1968

Chevy Horn Relay Wiring Diagram

Wiring Diagram 1973 Corvette

Diagram Wiring Diagram Power Windows 1974 Corvette

  • Download Wiring Diagram Power Windows 1974 Corvette

    draw.io is free online diagram software for making flowcharts, process diagrams, org charts, UML, ER and network diagrams

    Open and edit diagrams online with Draw.io, a free diagram software supporting various formats and diagram types.

    Create a new diagram, or open an existing diagram in your new tab. To create a new diagram, enter a Diagram Name and click the location where you want to save the file.

    Create flowcharts and diagrams online with this easy to use software.

    Create and edit diagrams with draw.io, a free diagramming tool that integrates seamlessly with Office 365.

    app.diagrams.net

    Easily import diagrams from Lucidchart to diagrams.net or draw.io with this simple tool.

    Access and integrate Google Drive files with Draw.io using the Google Picker tool for seamless diagram creation.

    Clearing Cached version 29.3.4... OK Update Start App

    confEmbedUpload=For a better editing experience, please use the regular draw.io macro to insert a blank diagram, then from (File menu → Import From → Device...) select the file you want to upload and embed.

    3 way switch,3 way switch wiring,3 way switch wiring diagram pdf,3 way wiring diagram,3way switch wiring diagram,4 prong dryer outlet wiring diagram,4 prong trailer wiring diagram,6 way trailer wiring diagram,7 pin trailer wiring diagram with brakes,7 pin wiring diagram,alternator wiring diagram,amp wiring diagram,automotive lighting,cable harness,chevrolet,diagram,dodge,doorbell wiring diagram,ecobee wiring diagram,electric motor,electrical connector,electrical wiring,electrical wiring diagram,ford,fuse,honeywell thermostat wiring diagram,ignition system,kenwood car stereo wiring diagram,light switch wiring diagram,lighting,motor wiring diagram,nest doorbell wiring diagram,nest hello wiring diagram,nest labs,nest thermostat,nest thermostat wiring diagram,phone connector,pin,pioneer wiring diagram,plug wiring diagram,pump,radio,radio wiring diagram,relay,relay wiring diagram,resistor,rj45 wiring diagram,schematic,semi-trailer truck,sensor,seven pin trailer wiring diagram,speaker wiring diagram,starter wiring diagram,stereo wiring diagram,stereophonic sound,strat wiring diagram,switch,switch wiring diagram,telecaster wiring diagram,thermostat wiring,thermostat wiring diagram,trailer brake controller,trailer plug wiring diagram,trailer wiring diagram,user guide,wire,wire diagram,wiring diagram,wiring diagram 3 way switch,wiring harness

    close