Wiring Diagram Panel Pompa

Wiring Diagram Panel Pompa

  • Category : Panel Pompa
  • Post Date : January 26, 2026
Wiring Diagram Panel Pompa 9 out of 10 based on 30 ratings. 30 user reviews.

Wiring Diagram Panel Pompa

Etnik Sugitama Engineering Gambar Diagram Panel Pompa Air 3 Phase Star Delta Dengan Level

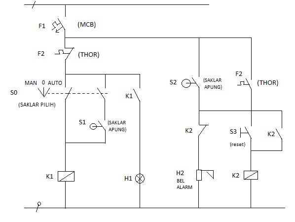
Etnik Sugitama Engineering Wiring Diagram Kontrol Pompa Dengan Auto Drain Menggunakan Timer

Materi Pelatihan Hydrant 1

Wiring Diagram Panel Kontrol Pompa U2013 Teknik Elektro Links

Blog Teknik U0026 Vokasi Perakitan Panel Kontrol Motor Pompa Air

Blog Teknik U0026 Vokasi Perakitan Panel Kontrol Motor Pompa Air

Wiring Dan Penjelasan Sistem Starting Motor Listrik 3 Phase

Blog Teknik U0026 Vokasi Perakitan Panel Kontrol Motor Pompa Air

Panel Pompa Star Delta

Cara Merakit Panel Kontrol Pompa Air

Panel Amf U0026 Ats 3 Pompa Bekerja Bergantian 2 Bekerja

Panel Pompa Star Delta

Wlc

Panel Pompa Star Delta

Wiring Diagram Panel Pompa Star Delta

Rangkaian Water Level Control Wlc

Panel Amf U0026 Ats 2 Pompa Mengisi Air Ke Pressure Tank Dengan Pengaman Pressure Switch Secara

Blog Teknik U0026 Vokasi Perakitan Panel Kontrol Motor Pompa Air

Panel Pompa Star Delta

Electrical Engineer Listrik Panel Pompa

Sensor Controller

Merakit Skema Rangkaian 2000w Power Amplifier Dengan Mj5024 Mj5025

Skema Rangkaian Water Level Control Wlc

Sistem Listrik 3

Patent Us20120230846 Systems And Methods Of Controlling Pressure For Fire Pump Wiring Diagram

Harga Submersible Pump Dan Centrifugal Pump Harga Panel Pompa

Jual Panel Listrik 3 Phase Komplit Untuk Mesin Pompa Submersible Atau Pompa Satelit Di Lapak

Harga Submersible Pump Dan Centrifugal Pump Harga Panel Pompa

Fungsi Dan Fitur Panel Pompa Hydrant U2022 Patigeni

Mep Mekanikal Elektrikal Plumbing Ruang Pompa Hydrant Springkler Dan Pompa Booster

Mari Belajar Listrik Rangkaian Star Delta

Panel Star Delta U2013 Teguh Giantoro

Panel Amf U0026 Ats Rangkaian Control Diesel Fire Hydrant Pump

Membuat Panel Otomatis Pompa Air Submersible

Wiring Diagram Panel Pompa Star Delta

Perbaikan Rembesan Oli Power Steering Dari Seal Baut Plug Relief Valve Suzuki Next G

Wiring Panel Distribusi

Sans Power Cara Kerja Sistem Pompa Air Tenaga Surya

Cara Membaca Wiring Diagram Panel Listrik

Panel Pompa Star Delta

Rangkaian Kontrol Pompa Air Kotor

Fungsi Dan Fitur Panel Pompa Hydrant Csm

Etnik Sugitama Engineering Panel Pompa Air 3 Phase

Pompa Air Hidroponik Tenaga Surya U2013 Kebun Teras

Jual Panel Listrik Ats Amf Putr Lvmdp Panel Pompa Panel Capasitor Bank Panel Distribusi Di

Control Panel Pompa Filter Kolam Renang

Gsm Based Engine Control U2013 Generator Control Panels

Mqm Total S Ver

Belajar Assembling Panel Listrik Type U0026 Jenis Panel Listrik

Listrik Rangkaian Motor

Diagram Wiring Diagram Panel Pompa

  • Download Wiring Diagram Panel Pompa

    draw.io is free online diagram software for making flowcharts, process diagrams, org charts, UML, ER and network diagrams

    Open and edit diagrams online with Draw.io, a free diagram software supporting various formats and diagram types.

    Create a new diagram, or open an existing diagram in your new tab. To create a new diagram, enter a Diagram Name and click the location where you want to save the file.

    Create flowcharts and diagrams online with this easy to use software.

    Create and edit diagrams with draw.io, a free diagramming tool that integrates seamlessly with Office 365.

    app.diagrams.net

    Easily import diagrams from Lucidchart to diagrams.net or draw.io with this simple tool.

    Access and integrate Google Drive files with Draw.io using the Google Picker tool for seamless diagram creation.

    Clearing Cached version 29.3.4... OK Update Start App

    confEmbedUpload=For a better editing experience, please use the regular draw.io macro to insert a blank diagram, then from (File menu → Import From → Device...) select the file you want to upload and embed.

    3 way switch,3 way switch wiring,3 way switch wiring diagram pdf,3 way wiring diagram,3way switch wiring diagram,4 prong dryer outlet wiring diagram,4 prong trailer wiring diagram,6 way trailer wiring diagram,7 pin trailer wiring diagram with brakes,7 pin wiring diagram,alternator wiring diagram,amp wiring diagram,automotive lighting,cable harness,chevrolet,diagram,dodge,doorbell wiring diagram,ecobee wiring diagram,electric motor,electrical connector,electrical wiring,electrical wiring diagram,ford,fuse,honeywell thermostat wiring diagram,ignition system,kenwood car stereo wiring diagram,light switch wiring diagram,lighting,motor wiring diagram,nest doorbell wiring diagram,nest hello wiring diagram,nest labs,nest thermostat,nest thermostat wiring diagram,phone connector,pin,pioneer wiring diagram,plug wiring diagram,pump,radio,radio wiring diagram,relay,relay wiring diagram,resistor,rj45 wiring diagram,schematic,semi-trailer truck,sensor,seven pin trailer wiring diagram,speaker wiring diagram,starter wiring diagram,stereo wiring diagram,stereophonic sound,strat wiring diagram,switch,switch wiring diagram,telecaster wiring diagram,thermostat wiring,thermostat wiring diagram,trailer brake controller,trailer plug wiring diagram,trailer wiring diagram,user guide,wire,wire diagram,wiring diagram,wiring diagram 3 way switch,wiring harness

    close