Wiring Diagram Led Indicators

Wiring Diagram Led Indicators

  • Category : Led Indicators
  • Post Date : January 26, 2026
Wiring Diagram Led Indicators 9 out of 10 based on 20 ratings. 20 user reviews.

Wiring Diagram Led Indicators

Simple 5 Led Music Level Indicator Using A Single Ic

Top 10 Simple Electronic Projects For Beginners In 2014

Got Problems

Two

Low Power Consumption Indicator With Blinking Led

Led Bar Off Indicator

Schematics Of Delabs

Simple Circuit Using Led To Alert Low Voltage

Flasher Relay For Led Indicator Motorcycle Motorbike Bike

Sound Level Indicator

Phase

3 Prong Flasher Wiring Diagram

Bike Turning Signal Indicator Circuit Using 555 Timer

Wiring Diagrams

Led Stereo Sound Level Indicator Circuit Diagram World

Simple And Useful Led Circuits

Mains Voltage Indicator With A Led U2013 Electronic Projects

Light Indicator Wiring Diagrams For 3 Phase Voltage Coming

Led Indicators

New Led Indicators Being Arses

Beavis Audio Research

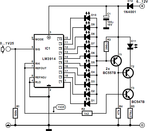
12v Battery Level Indicator Circuit Led Bargraph

My 1971 Triunph Tr6r Has Been Rewired To Incorporate A

Water Level Indicator

Illustrative Diagram Of Current Path Through An Indicator

Mains Voltage Indicator With A Led U2013 Electronic Projects

Turn Signal Resistors

Unique Wiring Diagram For Car Indicators

Led Power Indicator Circuit For 230v

Welcome To The Austin Seven Friends Web Site And Forum

Indicator

Austin A30

Motorcycle Oem Or Led Indicators 4

Wiring A Switch With An Indicator U2022 Infinitybox

Products

Led Indicator Light U2013 Electronics Project

12v Battery Level Indicator Circuit Led Bargraph Circuit

The Valley Local Led Indicators For Micro Mark Switch

4 Led Voltage Indicator Circuits

Single Led As Voltage Level Indicator

Short Circuit Indicator Project

Schematics Of Delabs

Flashing

A B Switch Wiring Diagram Led Indicator 3pdt Switch

Flashing Led Battery Low Indicator Circuit

Led Fm Tuning Indicator Circuit Diagram World

Indicator

Using Led As Fuse Indicator

Schematics Of Delabs

Free Circuit Diagrams 4u Six

Current Transformer Ac Load Indicator Led

Indicator

Diagram Wiring Diagram Led Indicators

  • Download Wiring Diagram Led Indicators

    draw.io is free online diagram software for making flowcharts, process diagrams, org charts, UML, ER and network diagrams

    Open and edit diagrams online with Draw.io, a free diagram software supporting various formats and diagram types.

    Create a new diagram, or open an existing diagram in your new tab. To create a new diagram, enter a Diagram Name and click the location where you want to save the file.

    Easily import diagrams from Lucidchart to diagrams.net or draw.io with this simple tool.

    Create and edit diagrams with draw.io, a free diagramming tool that integrates seamlessly with Office 365.

    Create flowcharts and diagrams online with this easy to use software.

    app.diagrams.net

    Access and integrate Google Drive files with Draw.io using the Google Picker tool for seamless diagram creation.

    Clearing Cached version 29.3.4... OK Update Start App

    7.2 The Software will initiate transfers of data forming part of the Diagrams (“Diagram Data”) to services supplied by third parties when you expressly request conversion of Diagrams: a. to another supported file format; and b. to PDF format.

    3 way switch,3 way switch wiring,3 way switch wiring diagram pdf,3 way wiring diagram,3way switch wiring diagram,4 prong dryer outlet wiring diagram,4 prong trailer wiring diagram,6 way trailer wiring diagram,7 pin trailer wiring diagram with brakes,7 pin wiring diagram,alternator wiring diagram,amp wiring diagram,automotive lighting,cable harness,chevrolet,diagram,dodge,doorbell wiring diagram,ecobee wiring diagram,electric motor,electrical connector,electrical wiring,electrical wiring diagram,ford,fuse,honeywell thermostat wiring diagram,ignition system,kenwood car stereo wiring diagram,light switch wiring diagram,lighting,motor wiring diagram,nest doorbell wiring diagram,nest hello wiring diagram,nest labs,nest thermostat,nest thermostat wiring diagram,phone connector,pin,pioneer wiring diagram,plug wiring diagram,pump,radio,radio wiring diagram,relay,relay wiring diagram,resistor,rj45 wiring diagram,schematic,semi-trailer truck,sensor,seven pin trailer wiring diagram,speaker wiring diagram,starter wiring diagram,stereo wiring diagram,stereophonic sound,strat wiring diagram,switch,switch wiring diagram,telecaster wiring diagram,thermostat wiring,thermostat wiring diagram,trailer brake controller,trailer plug wiring diagram,trailer wiring diagram,user guide,wire,wire diagram,wiring diagram,wiring diagram 3 way switch,wiring harness

    close