Videocon Ctv Diagram

Videocon Ctv Diagram

  • Category : Ctv Diagram
  • Post Date : January 26, 2026
Videocon Ctv Diagram 9 out of 10 based on 60 ratings. 70 user reviews.

Videocon Ctv Diagram

Forum Diagram Philco Philips Ph14b Ctv Circuit Diagram

Electro Help Kenstar - Videocon-slim

Forum Diagram Philco Philips Ph14b Ctv Circuit Diagram

How To Set Up The H U00f6rmann Ctv 1 And Ctv3 Digital Keypads

Schematic Diagrams Profolio Pt100 U2013 100hz Ctv U2013 Circuit Diagram

Rolsen 21c19 Ctv Schematic Using Str G5663 U2013 Tda938x

Telestar 2518 Ctv Circuit Diagram

Samsung 29 Inch Ctv - Cl29z50mqtxxao

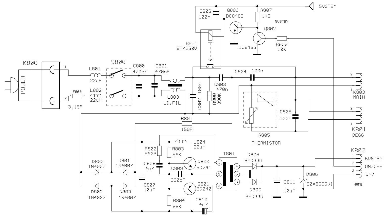
Ctv Smps Circuit Diagram

Block Diagram Of Hdtv Transmitter And Receiver

Star

How To Set Up The H U00f6rmann Ctv 1 And Ctv3 Digital Keypads

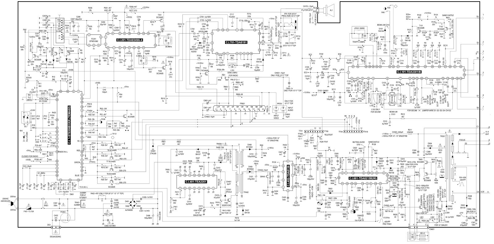
Lg 21fu3rl 21fu3rl-t3 U2013 Schematic Circuit Diagram

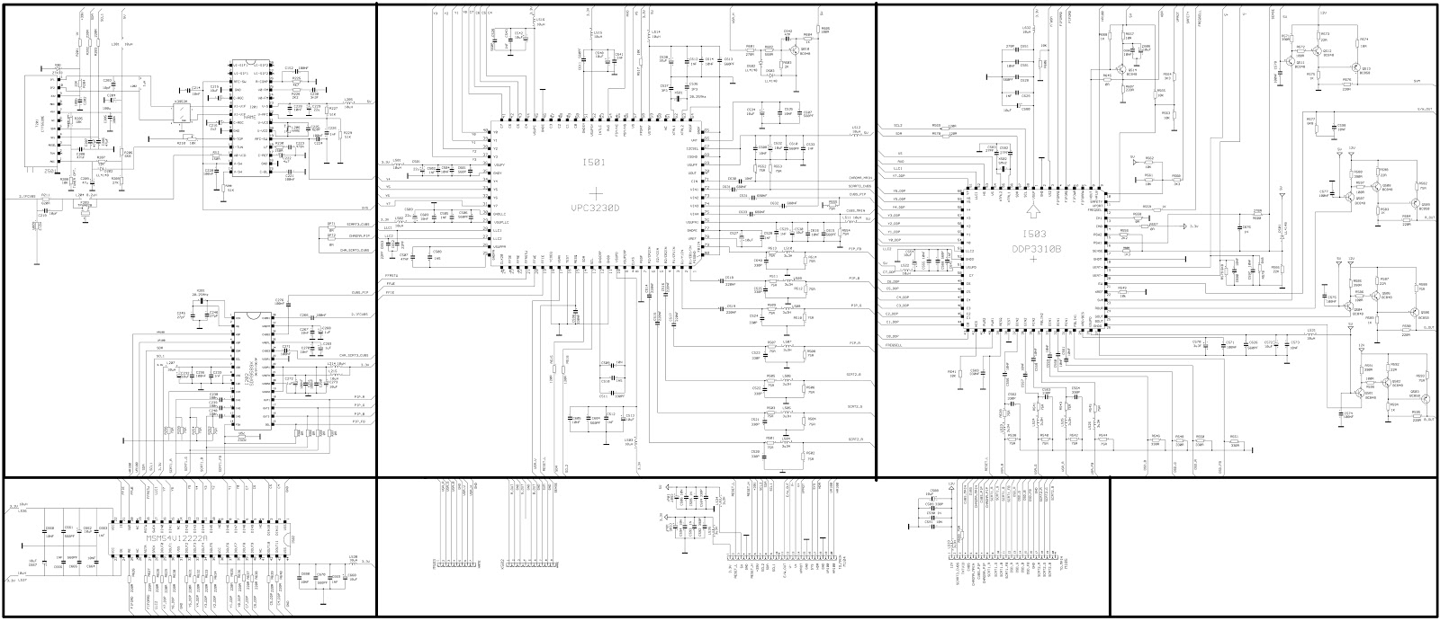
Ctv Circuit Diagrams U2013 Using Tda9361

Schematic Diagrams Profolio Pt100 U2013 100hz Ctv U2013 Circuit Diagram

Ctv - Schematic Diagram Circuit Diagram - Main Board - Crt Board Images

The Complete Power And Control Circuit Block Diagram Of The Ctv Smps

Clatronic Ctv

Profolio Pt100 U2013 100hz Ctv U2013 Circuit Diagram

Orava Ctv2154 Tv D Service Manual Free Download Schematics Eeprom Repair Info For Electronics

Lg1426 - 14 Inch Ctv

Sanyo Ctv Circuit Diagram Schematic

Videocon Tv Circuit Diagram Model No

Training Tv Philips Chasis L01

Electronics Tricks And Tips Onida Igo Service Code

A Molecular Structure Of 3 4 5 12g1

Videocon Tv Circuit Diagram Model No

Color Tv Kit Circuit Diagram Full - Tda 11106

Crt Tv Circuit Board Diagram

Training Tv Philips Chasis L01

Shower Spares For Trevi Ctv Exposed A3101aa

A Schematic Display Of The Arabidopsis Segments Syntenic To The Ctv

Trevi Ctv Built

Videocon 20 Inch Ctv - Repair Help - From My Service Table Today

A Sagittal Schematic Diagram Showing Gtv Ctv And Ptv

Horizont 55

Electro Help Sanyo C21lf37 - Ctv - Schematic Diagram Circuit Diagram - Main Board

Orava Ovp Ctv

Orava Ctv2021fs Tv Sm Service Manual Free Download Schematics Eeprom Repair Info For Electronics

Philips-tv-circuit-diagram Images - Frompo

Orava Ctv2155 Tv D Service Manual Download Schematics Eeprom Repair Info For Electronics Experts

Ctv Circuit Diagram

Ctv Smps Circuit Diagram

Beko Ctv Smps Power Supply Regulator - Schematic

Sony Kv32fq70e - 32 U0026quot Ctv - Main Power G Board

Funai Ctv S2900pf

Philips-tv-circuit-diagram Images - Frompo

Schematic Diagrams Profolio Pt100 U2013 100hz Ctv U2013 Circuit Diagram

Electronics Tricks And Tips Onida Igo Service Code

Colour Ctv Chasis Selco Pc 020 U2013 Circuit Diagram U2013 17 20 And 21 Inch

Orava Ctv2123 Service Manual Download Schematics Eeprom Repair Info For Electronics Experts

Principles Of Target Definition In Radiation Therapy Planning Diagram

21fd10t - Power Supply - Video Output

China

Frequency Of Episodic Diversifying Selection Events In Orf1a Within Ctv

Training Tv Philips Chasis L01

Lg Ctv Circuit Diagram

Electro Help Philips - A8 0e - Chassis Ctv

Diagram Videocon Ctv Diagram

  • Download Videocon Ctv Diagram

    draw.io is free online diagram software for making flowcharts, process diagrams, org charts, UML, ER and network diagrams

    Open and edit diagrams online with Draw.io, a free diagram software supporting various formats and diagram types.

    Create a new diagram, or open an existing diagram in your new tab. To create a new diagram, enter a Diagram Name and click the location where you want to save the file.

    Create flowcharts and diagrams online with this easy to use software.

    Create and edit diagrams with draw.io, a free diagramming tool that integrates seamlessly with Office 365.

    app.diagrams.net

    Easily import diagrams from Lucidchart to diagrams.net or draw.io with this simple tool.

    Access and integrate Google Drive files with Draw.io using the Google Picker tool for seamless diagram creation.

    Clearing Cached version 29.3.4... OK Update Start App

    confEmbedUpload=For a better editing experience, please use the regular draw.io macro to insert a blank diagram, then from (File menu → Import From → Device...) select the file you want to upload and embed.

    3 way switch,3 way switch wiring,3 way switch wiring diagram pdf,3 way wiring diagram,3way switch wiring diagram,4 prong dryer outlet wiring diagram,4 prong trailer wiring diagram,6 way trailer wiring diagram,7 pin trailer wiring diagram with brakes,7 pin wiring diagram,alternator wiring diagram,amp wiring diagram,automotive lighting,cable harness,chevrolet,diagram,dodge,doorbell wiring diagram,ecobee wiring diagram,electric motor,electrical connector,electrical wiring,electrical wiring diagram,ford,fuse,honeywell thermostat wiring diagram,ignition system,kenwood car stereo wiring diagram,light switch wiring diagram,lighting,motor wiring diagram,nest doorbell wiring diagram,nest hello wiring diagram,nest labs,nest thermostat,nest thermostat wiring diagram,phone connector,pin,pioneer wiring diagram,plug wiring diagram,pump,radio,radio wiring diagram,relay,relay wiring diagram,resistor,rj45 wiring diagram,schematic,semi-trailer truck,sensor,seven pin trailer wiring diagram,speaker wiring diagram,starter wiring diagram,stereo wiring diagram,stereophonic sound,strat wiring diagram,switch,switch wiring diagram,telecaster wiring diagram,thermostat wiring,thermostat wiring diagram,trailer brake controller,trailer plug wiring diagram,trailer wiring diagram,user guide,wire,wire diagram,wiring diagram,wiring diagram 3 way switch,wiring harness

    close