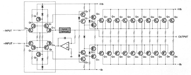
U P S Circuit Diagram

U P S Circuit Diagram

  • Category : Circuit Diagram
  • Post Date : January 26, 2026
U P S Circuit Diagram 9 out of 10 based on 30 ratings. 10 user reviews.

U P S Circuit Diagram

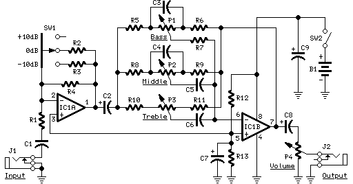
Purpose Power Supply Circuit Diagram

Simple C

Physics 9702 Doubts

Physics 9702 Doubts

Guitar Control Circuit Diagram

Free Owner Service And Workshop Manual John Deere 200clc

36 Watt Audio Power Amplifier Using Tda1562q

Splitter And Amplifier Video Circuit Diagram

Dazheng Ps

Wiring Pre Circuit Diagram Ir U2013s Pdif Transmitter

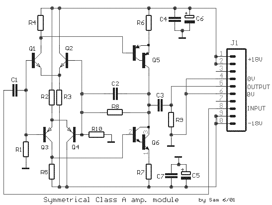
Fet Simple Symmetrical Class-a Amplifier

Simple Led Light Organ Circuit Diagram

Wiring Schematic Diagram 6p44s Ja 6p45s

Simple H Bridge Motor Driver Circuit Using Mosfet

Pplato

Reverse Polarity Protection Circuit Using Diode Or P

Radio Circuits Blog Simple Short

World Technical How To Make A Solar Powered Robot

Have 1966 F

Full Wiring Diagram Apk 1 0

P2511 Spring For P226 U2013 Mcs

Build A Simple 10 Watt Power Amplifier Circuit Diagram

Please Tell Me How To Wire A P U0026 S Dpdt 20 Amp Switch

920d Custom Lp Two Push Pulls

I Have A 2010 Ultra Classic Cvo Witch Has The New Head

Rivera Schematics

Electrical Symbols13

I Have A Vtn600cv2c Blower Assembly That I Bought As A

Mosfet Push Pull Amplifier Visual Demo

Wiring Diagrams 911 Vespa P200 E Model Wiring Diagram

Mao Audiophile Modifications Sae

Electronics Diagrams 4 All Str - F6654

3

17 Best Images About Bass Wiring

Bass Options

Car 12v Mosfet Amplifier Circuit Diagram

Build Your Own P O S T Card

A Charge Pump Circuit Diagram

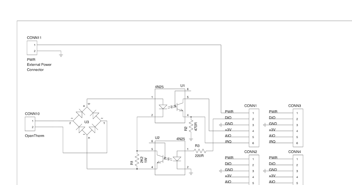
Jaagpag E Arredores Opentherm Circuit Diagram

Koleksi Skema Power Ampli By Pyon Sound Skema Power Ampli

Hotpoint Washer Wmf740puk R This Started With A Chartering

4 Pickups On A Bass Help

Making A Free Energy Generator Circuit

Volvo P1800 Complete Wiring Diagram

Dual Pre-amp And A B Box Guitar Effect

P90 Wiring Schematics Which One

Old Bike Hack A Proper Wiring Diagram I Think

Skene Lighting P3 Rear Lighting Systems From 134 99

Digital Pulser Circuit Diagram

Hobby Electronic Circuits Simple Touch Sensitive Switch

Wiring Diagram Question

Forum Diagram Philco Philips Ph14b Ctv Circuit Diagram

Simple Equipment On Reminder Circuit Diagram

World Technical Surround Circuit Tda7053 Amplifier

Build A Digital Electronic Lock Circuit Diagram

Gibson Rd Artist Guitar Circuit Schematic With Explanation

Voltage To Frequency Converter Circuit Diagram

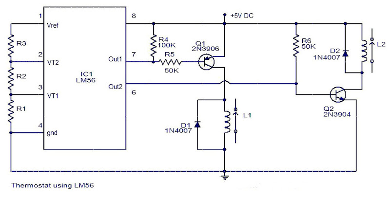
Lm56 Thermostat Project Circuit Diagram

Diagram U P S Circuit Diagram

  • Download U P S Circuit Diagram

    draw.io is free online diagram software for making flowcharts, process diagrams, org charts, UML, ER and network diagrams

    Open and edit diagrams online with Draw.io, a free diagram software supporting various formats and diagram types.

    Create a new diagram, or open an existing diagram in your new tab. To create a new diagram, enter a Diagram Name and click the location where you want to save the file.

    Easily import diagrams from Lucidchart to diagrams.net or draw.io with this simple tool.

    Create and edit diagrams with draw.io, a free diagramming tool that integrates seamlessly with Office 365.

    Create flowcharts and diagrams online with this easy to use software.

    app.diagrams.net

    Access and integrate Google Drive files with Draw.io using the Google Picker tool for seamless diagram creation.

    Clearing Cached version 29.3.4... OK Update Start App

    7.2 The Software will initiate transfers of data forming part of the Diagrams (“Diagram Data”) to services supplied by third parties when you expressly request conversion of Diagrams: a. to another supported file format; and b. to PDF format.

    3 way switch,3 way switch wiring,3 way switch wiring diagram pdf,3 way wiring diagram,3way switch wiring diagram,4 prong dryer outlet wiring diagram,4 prong trailer wiring diagram,6 way trailer wiring diagram,7 pin trailer wiring diagram with brakes,7 pin wiring diagram,alternator wiring diagram,amp wiring diagram,automotive lighting,cable harness,chevrolet,diagram,dodge,doorbell wiring diagram,ecobee wiring diagram,electric motor,electrical connector,electrical wiring,electrical wiring diagram,ford,fuse,honeywell thermostat wiring diagram,ignition system,kenwood car stereo wiring diagram,light switch wiring diagram,lighting,motor wiring diagram,nest doorbell wiring diagram,nest hello wiring diagram,nest labs,nest thermostat,nest thermostat wiring diagram,phone connector,pin,pioneer wiring diagram,plug wiring diagram,pump,radio,radio wiring diagram,relay,relay wiring diagram,resistor,rj45 wiring diagram,schematic,semi-trailer truck,sensor,seven pin trailer wiring diagram,speaker wiring diagram,starter wiring diagram,stereo wiring diagram,stereophonic sound,strat wiring diagram,switch,switch wiring diagram,telecaster wiring diagram,thermostat wiring,thermostat wiring diagram,trailer brake controller,trailer plug wiring diagram,trailer wiring diagram,user guide,wire,wire diagram,wiring diagram,wiring diagram 3 way switch,wiring harness

    close