Synchronizing Machine Diagram Of Induction

Synchronizing Machine Diagram Of Induction

  • Category : Of Induction
  • Post Date : January 26, 2026
Synchronizing Machine Diagram Of Induction 9 out of 10 based on 30 ratings. 100 user reviews.

Synchronizing Machine Diagram Of Induction

What Can I Do With This Motor

Car Induction System Overview

Basic Electrical Diagram And Block Diagram For A Drive Of

Single Phase Induction Machine

Equivalent Diagram Of The Induction Machine For Dynamic

Dual Stator Winding Induction Machine Drive Dsim

Induction Pipe Bending Machine Pipe Bending Machines

Transmission In A Magnetic Induction Coupling System

Induction Cap Sealing Machine Tabletop Induct Heating

Modelica Electrical Machines Basicmachines

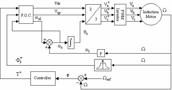
Block Diagram Of Position Control System Of Ifo Induction

Block Diagram Of Ipc For An Induction Machine

Variable Speed Drive Induction Motor Review

D

An Introduction To Induction Systems

Sharp Cy 103 Induction Cooker Service Manual Download

2 2 1 Induction Machine Construction

Block Diagram Of Sensorless Foc Induction Machine Using

Circle Diagram Of 3 Phase Induction Motor

Mmf Wave Due To U0026 39 A U0026 39 Phase Distributed Winding Of A 2

Synchronous Vs Induction Motors

Induction Synchronous Motor

Per-unit Discrete-time Induction Machine Foc

Torque

Pemanasan Secara Induksi Elektromagnetik Prinsip Kompor

Turbo B16 Engine Popped On The Dyno - Page 11

Washing Machine Motor Capacitor Wiring Diagram

A Block Diagram Of An Hts Dc Induction Heating Machine B

4 Induction Machine Isg Torque

How To Make An Inductive Charging Bag

Induction Gear

Reverse Engineering Of An Induction Motor And Variable

Elektromagnetisches Induktions

How Does An Induction Cooktop Work U00bb Science Abc

Geekcreit U00ae 1000w 20a Zvs Induction Heating Machine Cooling

Three-phase Asynchronous Machine Starting

Induction Generator

Model Of Double

The World Through Electricity Electromagnetism Three

Ac Machines Rotating Magnetic Field And Its Production

Induction Heater Circuit Using Igbt

Induction Machines

Asoka Technologies Dynamic Simulation Of A Three

Voltage Vector Diagram For A Dtc

Induction Synchronous Motor

Model Of The 6 Kw 120 000 Rpm Induction Machine With A

A 5

Electrical Performance Of The Induction Machine Under

Schematic Example Of A Distributed Winding Of An Axial

The Block Diagram Of Complete System Model Including The

Starting Methods For Polyphase Induction Machine

Induction Machine

Induction Cooking

Induction Motor Model In Rotor Flux Frame With Three Phase

Electrical Diagram Of The Induction Heating System

Block Diagram For Indirect Vector Control Of Induction

Emil Matei

Single Phase Induction Type Energy Meter

Diagram Synchronizing Machine Diagram Of Induction

  • Download Synchronizing Machine Diagram Of Induction

    draw.io is free online diagram software for making flowcharts, process diagrams, org charts, UML, ER and network diagrams

    Open and edit diagrams online with Draw.io, a free diagram software supporting various formats and diagram types.

    Create a new diagram, or open an existing diagram in your new tab. To create a new diagram, enter a Diagram Name and click the location where you want to save the file.

    Create flowcharts and diagrams online with this easy to use software.

    Create and edit diagrams with draw.io, a free diagramming tool that integrates seamlessly with Office 365.

    app.diagrams.net

    Easily import diagrams from Lucidchart to diagrams.net or draw.io with this simple tool.

    Access and integrate Google Drive files with Draw.io using the Google Picker tool for seamless diagram creation.

    Clearing Cached version 29.3.4... OK Update Start App

    confEmbedUpload=For a better editing experience, please use the regular draw.io macro to insert a blank diagram, then from (File menu → Import From → Device...) select the file you want to upload and embed.

    3 way switch,3 way switch wiring,3 way switch wiring diagram pdf,3 way wiring diagram,3way switch wiring diagram,4 prong dryer outlet wiring diagram,4 prong trailer wiring diagram,6 way trailer wiring diagram,7 pin trailer wiring diagram with brakes,7 pin wiring diagram,alternator wiring diagram,amp wiring diagram,automotive lighting,cable harness,chevrolet,diagram,dodge,doorbell wiring diagram,ecobee wiring diagram,electric motor,electrical connector,electrical wiring,electrical wiring diagram,ford,fuse,honeywell thermostat wiring diagram,ignition system,kenwood car stereo wiring diagram,light switch wiring diagram,lighting,motor wiring diagram,nest doorbell wiring diagram,nest hello wiring diagram,nest labs,nest thermostat,nest thermostat wiring diagram,phone connector,pin,pioneer wiring diagram,plug wiring diagram,pump,radio,radio wiring diagram,relay,relay wiring diagram,resistor,rj45 wiring diagram,schematic,semi-trailer truck,sensor,seven pin trailer wiring diagram,speaker wiring diagram,starter wiring diagram,stereo wiring diagram,stereophonic sound,strat wiring diagram,switch,switch wiring diagram,telecaster wiring diagram,thermostat wiring,thermostat wiring diagram,trailer brake controller,trailer plug wiring diagram,trailer wiring diagram,user guide,wire,wire diagram,wiring diagram,wiring diagram 3 way switch,wiring harness

    close