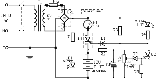
Schumacher Battery Charger Wiring Diagram Se 10

Schumacher Battery Charger Wiring Diagram Se 10

  • Category : Se 10
  • Post Date : January 27, 2026
Schumacher Battery Charger Wiring Diagram Se 10 9 out of 10 based on 70 ratings. 100 user reviews.

Schumacher Battery Charger Wiring Diagram Se 10

Century Battery Charger Wiring Diagram

I Have Schumacher Pro Series Battery Charger I Replace

Schumacher Battery Charger Se 82 6 Wiring Diagram

Schumacher Battery Charger Parts

9-4 Battery And Battery Charger

Solved Schumacher Se125a Battery Charger Schematic And

71222 Sears 10 2 50 Amp Automatic Battery Charger

Schumacher Battery Charger Wiring Diagram

Schumacher Battery Charger Parts

71221 Sears 10 2 Amp Manual Battery Charger

1jyu2 Dayton 60 250 130 Amp 6 12 Volt Battery Charger Parts

Schumacher Battery Charger Parts

2299001651 Schumacher Heatsink Rectifier Assembly

Model 6009 Parts List Schematic Wiring Diagram

Page 4 Of Sears Battery Charger 200 71234 User Guide

Schumacher Battery Charger Schematics Diagram

141 2 200 Amp Battery Charger W Test

Schumacher Vehicle Part And Accessory Repair Questions

Car Battery Charger 12volt Circuit Diagram

Se

Se

Ya1222 Snap

Schumacher Se

Schumacher Battery Charger Wiring Schematic

6010b Associated Battery Charger Parts List

141 40 30 225 Amp Battery Charger W Large

Simple 12 Volt Charger Circuit

Wiring Schematic On Marquette Battery Charger Model32

Schumacher Battery Charger Wiring Schematic

How To Build Nicd Battery Charger Circuit Diagram

Battery Charger Part 6 Position Rotary Switch Schumacher

Can I Fix My Battery Charger

Diehard 200 Amp Battery Charger Jump Starter Wiring Diagram

Schumacher Se 10 50 Amp Fully Automatic Charger

Install Battery Charger On Off Switch

7 Best 10 Amp Battery Charger Reviews 2018 2020 In Usa

Schumacher Battery Charger Wiring Diagram

Schumacher Se 1275a Wiring Diagram

141 40 2 250 Amp 6 12 Volt Battery

6068 Associated Battery Charger Parts List

71201 Sears 10 2 Amp Automatic Battery Charger

Schumacher 10 40 200 Amp 6 12

Diagram Schumacher Battery Charger Wiring Diagram Se 10

  • Download Schumacher Battery Charger Wiring Diagram Se 10

    draw.io is free online diagram software for making flowcharts, process diagrams, org charts, UML, ER and network diagrams

    Open and edit diagrams online with Draw.io, a free diagram software supporting various formats and diagram types.

    Create a new diagram, or open an existing diagram in your new tab. To create a new diagram, enter a Diagram Name and click the location where you want to save the file.

    Create flowcharts and diagrams online with this easy to use software.

    Create and edit diagrams with draw.io, a free diagramming tool that integrates seamlessly with Office 365.

    Easily import diagrams from Lucidchart to diagrams.net or draw.io with this simple tool.

    Access and integrate Google Drive files with Draw.io using the Google Picker tool for seamless diagram creation.

    Clearing Cached version 29.3.4... OK Update Start App

    confEmbedUpload=For a better editing experience, please use the regular draw.io macro to insert a blank diagram, then from (File menu → Import From → Device...) select the file you want to upload and embed.

    If you enter personal information into a diagram and perform an action that requires us to send that diagram to a server for processing, your personal data may be processed on that server, but never stored.

    3 way switch,3 way switch wiring,3 way switch wiring diagram pdf,3 way wiring diagram,3way switch wiring diagram,4 prong dryer outlet wiring diagram,4 prong trailer wiring diagram,6 way trailer wiring diagram,7 pin trailer wiring diagram with brakes,7 pin wiring diagram,alternator wiring diagram,amp wiring diagram,automotive lighting,cable harness,chevrolet,diagram,dodge,doorbell wiring diagram,ecobee wiring diagram,electric motor,electrical connector,electrical wiring,electrical wiring diagram,ford,fuse,honeywell thermostat wiring diagram,ignition system,kenwood car stereo wiring diagram,light switch wiring diagram,lighting,motor wiring diagram,nest doorbell wiring diagram,nest hello wiring diagram,nest labs,nest thermostat,nest thermostat wiring diagram,phone connector,pin,pioneer wiring diagram,plug wiring diagram,pump,radio,radio wiring diagram,relay,relay wiring diagram,resistor,rj45 wiring diagram,schematic,semi-trailer truck,sensor,seven pin trailer wiring diagram,speaker wiring diagram,starter wiring diagram,stereo wiring diagram,stereophonic sound,strat wiring diagram,switch,switch wiring diagram,telecaster wiring diagram,thermostat wiring,thermostat wiring diagram,trailer brake controller,trailer plug wiring diagram,trailer wiring diagram,user guide,wire,wire diagram,wiring diagram,wiring diagram 3 way switch,wiring harness

    close