Radiomobile 622t Receiver Circuit Diagram

Radiomobile 622t Receiver Circuit Diagram

  • Category : Circuit Diagram
  • Post Date : January 27, 2026
Radiomobile 622t Receiver Circuit Diagram 9 out of 10 based on 30 ratings. 100 user reviews.

Radiomobile 622t Receiver Circuit Diagram

Simple Am Radio Receiver

Pg1n U0026 39 S Ham Radio Site - Transistors Bf-serie

I U0026 39 M Yahica Fm Receiver Circuit Diagram Using Transistor

Fm Radio Receiver Circuit

Wireless Transmitter And Receiver Using Ask Rf Module

Very Low Frequency Vlf Detector Circuit

Fm Receiver Circuit Using Ic 1619

27mhz Transmitter

The Aa8v Twinplex Regenerative Receiver

Infrared

How To Make 8 Channel 434mhz Rf Transmitter And Receiver

Homemade Dth Receiver Diagram U2013 Circuits Diy

Wire Tracer Receiver Circuit Diagram

Simple Fm Receiver

Drm Down

All

Hobby Electronics

Vicky Vfx Eletronics 4u

Transmitter Circuit Page 14 Rf Circuits Next Gr

Wireless Rf Module

Radio Recepteur Superheterodyne

Rf Remote Receiver Circuit Diagram

The Radio Builder Cb Receiver 3ic Superhet Tca440 1t

Jual Interface Cor Repeater Ht Rpu 082333942111 Skema

Fm Receiver Circuit Using Ic 1619

Rf Receiver Front

Shortwave Mk414

Easy Rf Touch Led Dimmer Sr

Onkyo Tx

Explanation Of The Protection Circuits In An A V Receiver

Marshall Amp Schematic Diagram Juanribon Com

Aviation Band Receiver Schematic Diagram

Garage Car Detector Without A Microcontroller

Syma X9 Receiver Circuit Board Pcb Rc Air Wheels

Analog Fm Radio Receiver With Audio Amplifier 88 Mhz To

Rf Transmitter And Receiver Circuit Diagram

Antique Radio Forums U2022 View Topic

Receiver Circuit Diagram

Fm Receiver Circuit Using Arduino

Arduino Rda5807m Fm Receiver

The Aa8v 6x2 Superheterodyne Receiver

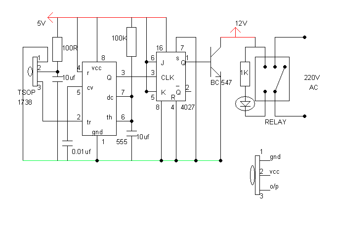
Tsop1838 38khz Infrared Ir Receiver

V

Sony Str

Become Device Maker Rf Based Wireless Remote Control

Sangean Ats 909x Fm Mw Lw Sw Pll Synthesized

Ir Receiver Circuit

Onkyo Tx-sr508 U2013 Tx-htr580 - Av Receiver

How Is The Fm-signal Demodulated In My Receiver

Diagram Radiomobile 622t Receiver Circuit Diagram

  • Download Radiomobile 622t Receiver Circuit Diagram

    draw.io is free online diagram software for making flowcharts, process diagrams, org charts, UML, ER and network diagrams

    Open and edit diagrams online with Draw.io, a free diagram software supporting various formats and diagram types.

    Create a new diagram, or open an existing diagram in your new tab. To create a new diagram, enter a Diagram Name and click the location where you want to save the file.

    Create flowcharts and diagrams online with this easy to use software.

    Create and edit diagrams with draw.io, a free diagramming tool that integrates seamlessly with Office 365.

    Easily import diagrams from Lucidchart to diagrams.net or draw.io with this simple tool.

    Access and integrate Google Drive files with Draw.io using the Google Picker tool for seamless diagram creation.

    Clearing Cached version 29.3.4... OK Update Start App

    confEmbedUpload=For a better editing experience, please use the regular draw.io macro to insert a blank diagram, then from (File menu → Import From → Device...) select the file you want to upload and embed.

    If you enter personal information into a diagram and perform an action that requires us to send that diagram to a server for processing, your personal data may be processed on that server, but never stored.

    3 way switch,3 way switch wiring,3 way switch wiring diagram pdf,3 way wiring diagram,3way switch wiring diagram,4 prong dryer outlet wiring diagram,4 prong trailer wiring diagram,6 way trailer wiring diagram,7 pin trailer wiring diagram with brakes,7 pin wiring diagram,alternator wiring diagram,amp wiring diagram,automotive lighting,cable harness,chevrolet,diagram,dodge,doorbell wiring diagram,ecobee wiring diagram,electric motor,electrical connector,electrical wiring,electrical wiring diagram,ford,fuse,honeywell thermostat wiring diagram,ignition system,kenwood car stereo wiring diagram,light switch wiring diagram,lighting,motor wiring diagram,nest doorbell wiring diagram,nest hello wiring diagram,nest labs,nest thermostat,nest thermostat wiring diagram,phone connector,pin,pioneer wiring diagram,plug wiring diagram,pump,radio,radio wiring diagram,relay,relay wiring diagram,resistor,rj45 wiring diagram,schematic,semi-trailer truck,sensor,seven pin trailer wiring diagram,speaker wiring diagram,starter wiring diagram,stereo wiring diagram,stereophonic sound,strat wiring diagram,switch,switch wiring diagram,telecaster wiring diagram,thermostat wiring,thermostat wiring diagram,trailer brake controller,trailer plug wiring diagram,trailer wiring diagram,user guide,wire,wire diagram,wiring diagram,wiring diagram 3 way switch,wiring harness

    close