Potato Clock Diagram

Potato Clock Diagram

  • Category : Clock Diagram
  • Post Date : January 26, 2026
Potato Clock Diagram 9 out of 10 based on 100 ratings. 50 user reviews.

Potato Clock Diagram

6928-01-flat-clock-diagram-2

The Main Parts Of A Wall Clock

Quartz Clock Diagram

Kreyola U0026 39 S Journeys How To Interlocking Patterns With

The Main Parts Of A Wall Clock

Time Quality Money Triangle Diagram

Pp

Illustrations Archives - Page 5 Of 11

Flat Analog Clock Diagram Powerpoint Template

17 Best Images About 320 Project 2 On Pinterest

New Body Clock Info Could Help Treat Diabetes Obesity

Wired Clock Systems

Plutonic Qap Diagram Clocks

99 Invisible On Npr U0026 39 S Broadcast Clock The Diagram That

Movement Diagram Of A Grandfather Clock Movement

Spatial Infographics Design Elements Continental Map

Suspense U2013 Don Detrick

Clock Parts Terminology In 2019

Alarm Clock Patent 1885 U2013 Patent Print Vintage Clock

How To Make Your Own Custom Clock

Clock Worksheets And Charts

Vacuum Tube Quartz Clock Part I

Clock Face Self-inking Stamp Clock Face

Clock And Time Worksheet

Wind Up Clock Plans

Digital Clock Pic16f84

Animated Clock Counting Down 8 Working Hours With Red

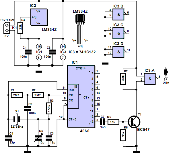
Thrifty 2hz Clock

Cheap Dissertation Writing Services U2013 Cheap Dissertation

Science Activity Sun Clock Diagram

How To Make A Simple Circuit Diagram Of A Digital Clock

Big Digital Clock Circuit Without Microcontroller

Science Measuring Devices Measure Of Time Weight

Clock Parts

Bowman Strategy Clock Powerpoint Diagram

Explain Digital Clock With Block Diagram

Vacuum Tube Quartz Clock Part Ii

72 Led Clock

Circuit Wiring Solution Digital Clock Circuit Diagram

Opportunity Enterprises

Cuckoo Clock Instructions

Explain Digital Clock With Block Diagram

Tapas Software Pic 16f84 12 24 Hour Digital Clock Circuit

7 Day Alarm Clock By Anthony Boiano And Tong Zhang

Digital Clock Circuit With Seconds And Alarm Time Display

Organization Of Computer Systems Processor U0026 Datapath

Clockworks E-book

Lm8365 Digital Clock Circuit Board

Diagram Potato Clock Diagram

  • Download Potato Clock Diagram

    draw.io is free online diagram software for making flowcharts, process diagrams, org charts, UML, ER and network diagrams

    Open and edit diagrams online with Draw.io, a free diagram software supporting various formats and diagram types.

    Create a new diagram, or open an existing diagram in your new tab. To create a new diagram, enter a Diagram Name and click the location where you want to save the file.

    Create flowcharts and diagrams online with this easy to use software.

    Create and edit diagrams with draw.io, a free diagramming tool that integrates seamlessly with Office 365.

    app.diagrams.net

    Easily import diagrams from Lucidchart to diagrams.net or draw.io with this simple tool.

    Access and integrate Google Drive files with Draw.io using the Google Picker tool for seamless diagram creation.

    Clearing Cached version 29.3.4... OK Update Start App

    confEmbedUpload=For a better editing experience, please use the regular draw.io macro to insert a blank diagram, then from (File menu → Import From → Device...) select the file you want to upload and embed.

    3 way switch,3 way switch wiring,3 way switch wiring diagram pdf,3 way wiring diagram,3way switch wiring diagram,4 prong dryer outlet wiring diagram,4 prong trailer wiring diagram,6 way trailer wiring diagram,7 pin trailer wiring diagram with brakes,7 pin wiring diagram,alternator wiring diagram,amp wiring diagram,automotive lighting,cable harness,chevrolet,diagram,dodge,doorbell wiring diagram,ecobee wiring diagram,electric motor,electrical connector,electrical wiring,electrical wiring diagram,ford,fuse,honeywell thermostat wiring diagram,ignition system,kenwood car stereo wiring diagram,light switch wiring diagram,lighting,motor wiring diagram,nest doorbell wiring diagram,nest hello wiring diagram,nest labs,nest thermostat,nest thermostat wiring diagram,phone connector,pin,pioneer wiring diagram,plug wiring diagram,pump,radio,radio wiring diagram,relay,relay wiring diagram,resistor,rj45 wiring diagram,schematic,semi-trailer truck,sensor,seven pin trailer wiring diagram,speaker wiring diagram,starter wiring diagram,stereo wiring diagram,stereophonic sound,strat wiring diagram,switch,switch wiring diagram,telecaster wiring diagram,thermostat wiring,thermostat wiring diagram,trailer brake controller,trailer plug wiring diagram,trailer wiring diagram,user guide,wire,wire diagram,wiring diagram,wiring diagram 3 way switch,wiring harness

    close