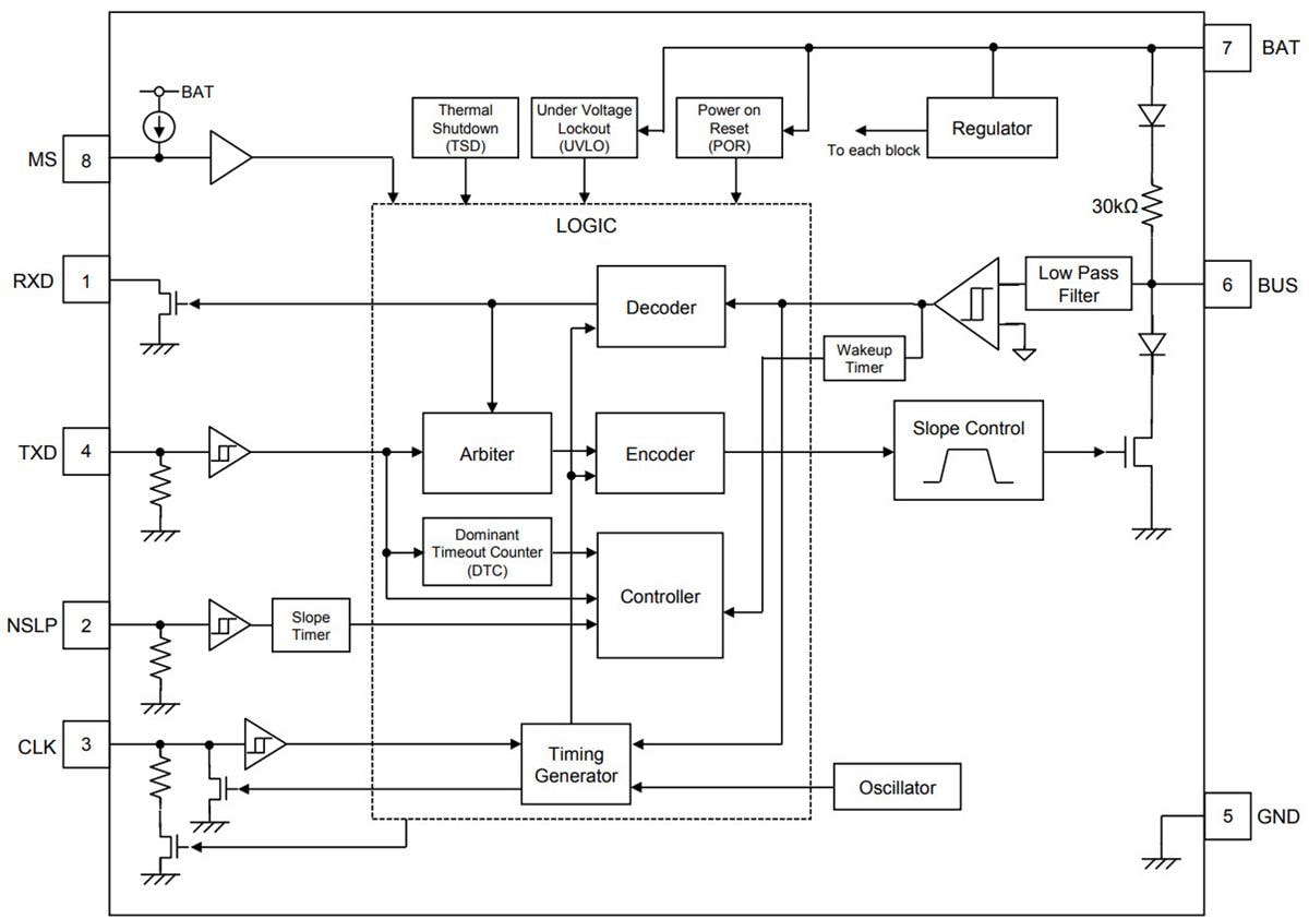
P Id Block Diagram

P Id Block Diagram

  • Category : Block Diagram
  • Post Date : January 26, 2026
P Id Block Diagram 9 out of 10 based on 20 ratings. 30 user reviews.

P Id Block Diagram

National Id Eid

Block Diagram Of Id

Ad916x Rf Dacs

Final Year Projects Rf Id Based Automatic Car Parking

Ata8520 Single-chip Sigfox U2122 Rf Transceivers

Is62wvs Serial Srams

Ncp160 Ldo Voltage Regulators

Mav220 Wireless Kitchen Thermo

Crscanner1 Computed Radiography Scanner Model Firecr

Feedforward Control System

Pic32mx27 32-bit Xlp Microcontrollers

Idxmod1 Wifi Module Block Diagram U00e6 U2014 U00e6 U2021 U00e9 U00a2 U02dc Smart

Trm1 Block Diagram Eut Dwin Electronics

Lte Cat M1 Nb-iot Shields - Sara-r4

P Id Block Diagram

P Id Block Diagram

Hassi

Rfid Block Diagram

School Attendance U0026 Access System

Electronic Diagrams Prints And Schematics

P Id Block Diagram

P Id Block Diagram

Semiconductor Engineering

Final Design Project

M141 Flat Panel Color Monitor Block Diagram Philips

Wireless Caller Id Display For Bikers

Instrumentation Drawing Isa U2013 Roldan B Sebastian

Id Systems For Smarter Biometrics

Converting A Problem Statement To P U0026id And A Block Diagram

Ub2f4 Ub2f9 Fae Uc724 Uc778 Ub3d9 Radio Block Diagram Micom Lcd Audio Amp Radio

Irv

Uml - How To Create A Block Diagram

Industrial Automation Pocket Guide

Considerations For Igcc Power Plant Designs

Ppt

215b Obd Smart Block Diagram Idd

Frdm33664bevb Evaluation Board

Electronic Passport U0026 Future Of Government Issued Rfid

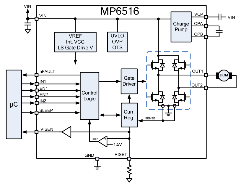
Mp651x H-bridge Motor Drivers

Cc3220 Simplelink U2122 Microcontrollers Mcus

Uax220mic Usb Audio Interface Block Diagram

Solved How To View Current Size Of Block Diagram In

Wisp40a Wireless Audio Transceiver Module Block Diagram

Supercritical Fluid Technology In Biodiesel Production

Block Diagram Of The Pid Controller Used

Amd X390 And X399 Chipsets Diagrams Reveal Hedt Information

Standmodel Air Purifier Block Diagram Full Page Photo

Simplified Block Diagram Of The Required Active Rfid

Visual Paradigm U5a92 U9ad4 U5de5 U5177 U5305

Tmp1075 I2c Temperature Sensor

Ppt - System Block Diagram Powerpoint Presentation

Evb-lan7430 Evaluation Board

Ggmmws

Si5348 Network Synchronizer Clock

Kpa1500 Amateur Radio External Linear Amplifier Block

Instrumentation Drawing Isa U2013 Roldan B Sebastian

Ppt

Msi Z270 Gaming M5 Motherboard Review U00bb Page 2 Of 11

Bd41030 Lin U0026 Cxpi Transceiver Ics

Tpms

Diagram P Id Block Diagram

  • Download P Id Block Diagram

    draw.io is free online diagram software for making flowcharts, process diagrams, org charts, UML, ER and network diagrams

    Open and edit diagrams online with Draw.io, a free diagram software supporting various formats and diagram types.

    Create a new diagram, or open an existing diagram in your new tab. To create a new diagram, enter a Diagram Name and click the location where you want to save the file.

    Easily import diagrams from Lucidchart to diagrams.net or draw.io with this simple tool.

    Create and edit diagrams with draw.io, a free diagramming tool that integrates seamlessly with Office 365.

    Create flowcharts and diagrams online with this easy to use software.

    app.diagrams.net

    Access and integrate Google Drive files with Draw.io using the Google Picker tool for seamless diagram creation.

    Clearing Cached version 29.3.4... OK Update Start App

    7.2 The Software will initiate transfers of data forming part of the Diagrams (“Diagram Data”) to services supplied by third parties when you expressly request conversion of Diagrams: a. to another supported file format; and b. to PDF format.

    3 way switch,3 way switch wiring,3 way switch wiring diagram pdf,3 way wiring diagram,3way switch wiring diagram,4 prong dryer outlet wiring diagram,4 prong trailer wiring diagram,6 way trailer wiring diagram,7 pin trailer wiring diagram with brakes,7 pin wiring diagram,alternator wiring diagram,amp wiring diagram,automotive lighting,cable harness,chevrolet,diagram,dodge,doorbell wiring diagram,ecobee wiring diagram,electric motor,electrical connector,electrical wiring,electrical wiring diagram,ford,fuse,honeywell thermostat wiring diagram,ignition system,kenwood car stereo wiring diagram,light switch wiring diagram,lighting,motor wiring diagram,nest doorbell wiring diagram,nest hello wiring diagram,nest labs,nest thermostat,nest thermostat wiring diagram,phone connector,pin,pioneer wiring diagram,plug wiring diagram,pump,radio,radio wiring diagram,relay,relay wiring diagram,resistor,rj45 wiring diagram,schematic,semi-trailer truck,sensor,seven pin trailer wiring diagram,speaker wiring diagram,starter wiring diagram,stereo wiring diagram,stereophonic sound,strat wiring diagram,switch,switch wiring diagram,telecaster wiring diagram,thermostat wiring,thermostat wiring diagram,trailer brake controller,trailer plug wiring diagram,trailer wiring diagram,user guide,wire,wire diagram,wiring diagram,wiring diagram 3 way switch,wiring harness

    close