Honda Cr 250 Wire Diagram

Honda Cr 250 Wire Diagram

  • Category : Wire Diagram
  • Post Date : January 27, 2026
Honda Cr 250 Wire Diagram 9 out of 10 based on 100 ratings. 70 user reviews.

Honda Cr 250 Wire Diagram

2001cr250rwiringdiagrammodifiedforlights Zpsb926beb6 Jpg

Honda92

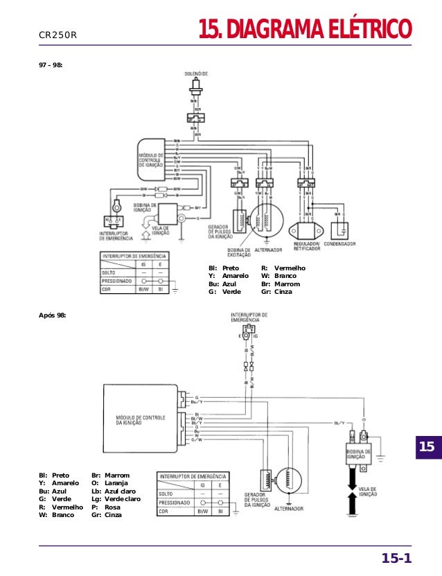
Honda Cr250r Elsinore 1998 W Usa Carburetor 97

Honda Cr 125 Wiring Diagram

No Spark Still Honda Cr250r With Rc Valve

Wiring Diagram Honda Atc250r 1985 61532

Honda Cr 125 Wiring Diagram

Project 1976 Honda Mr250 Elsinore

Siga

Honda Cr 125 Wiring Diagram

Honda Trx 250 Wiring Diagram

Atc 250r Wiring Diagrams And Schematics

I Have A Honda Trx 250r Wiring I Have A Blue Black And

Honda Cr 125 Wiring Diagram

Does Anyone Have A Diagram Of The Throttle Cable Route On

Does Anyone Have A Diagram Of The Throttle Cable Route On

Kompletter Neuaufbau Einer Honda Tl 125 S

Honda Cr 125 Wiring Diagram

Servicemanuals

One More Xr200 Cr125 Conversion - Page 3 Crf80

Diagrama Honda Cr500

Honda Cr 125 Wiring Diagram

D U00edas 4 5 Y 6 Modificar Instalaci U00f3n El U00e9ctrica Yamaha Sr

No Electricity At All

Honda Cr 125 Wiring Diagram

Honda Cr250r Elsinore 1986 G Usa Crankcase

Yz250 Coil Motorcycle Parts

Honda Cr 125 Wiring Diagram

Cmx250c Rebel 05 Wireing Help

Honda Cr80 Engine Diagram

Honda Rebel 250 Parts Diagram

Honda Download 1984 Cr250r Maintenance

85 Honda Rebel Wiring Diagram

2012 Honda Rebel 250 Wiring Diagram

Husqvarna 250 Wiring Diagram

Cr 125 Carburetor Settings

1976 Xl250 - No Regulator - Vintage Dirt Bikes

Honda Trx250 Ex-x 2006-2011 - Service Manual

Manual De Servi U00e7o Cr250 99 Diagrama

Mesillo

99 Honda Recon 250 Wiring Diagram

Fuse Box And Wiring Diagram

2006 Honda Cr V Wiring Diagrams

Atc 250r Wiring Diagrams And Schematics

2006 Honda Cr V Wiring Diagrams

2004 Honda Cr V Radio Wiring Diagram

Hyosung 250 Wiring Diagram

Honda Cr250r Elsinore 1985 F Usa Transmission

Honda Cbr250r Ignition System Schematic And Diagram

Honda Cbr 250r

Wire Harness Battery For Honda Trx Fourtrax 250 Cm 1985

84 250r Headlight Wiring

Honda Xl250 Sl250 Wiring Diagram Schematic 59295

2004 Honda Cr V Radio Wiring Diagram

Kx250 Wiring - Kawasaki 2 Stroke

Honda Cr 125 Wiring Diagram

Wiring Diagram For 1986 Honda Trx 250

Diagram Honda Cr 250 Wire Diagram

  • Download Honda Cr 250 Wire Diagram

    draw.io is free online diagram software for making flowcharts, process diagrams, org charts, UML, ER and network diagrams

    Open and edit diagrams online with Draw.io, a free diagram software supporting various formats and diagram types.

    Create a new diagram, or open an existing diagram in your new tab. To create a new diagram, enter a Diagram Name and click the location where you want to save the file.

    Create flowcharts and diagrams online with this easy to use software.

    Create and edit diagrams with draw.io, a free diagramming tool that integrates seamlessly with Office 365.

    Easily import diagrams from Lucidchart to diagrams.net or draw.io with this simple tool.

    Access and integrate Google Drive files with Draw.io using the Google Picker tool for seamless diagram creation.

    Clearing Cached version 29.3.4... OK Update Start App

    confEmbedUpload=For a better editing experience, please use the regular draw.io macro to insert a blank diagram, then from (File menu → Import From → Device...) select the file you want to upload and embed.

    If you enter personal information into a diagram and perform an action that requires us to send that diagram to a server for processing, your personal data may be processed on that server, but never stored.

    3 way switch,3 way switch wiring,3 way switch wiring diagram pdf,3 way wiring diagram,3way switch wiring diagram,4 prong dryer outlet wiring diagram,4 prong trailer wiring diagram,6 way trailer wiring diagram,7 pin trailer wiring diagram with brakes,7 pin wiring diagram,alternator wiring diagram,amp wiring diagram,automotive lighting,cable harness,chevrolet,diagram,dodge,doorbell wiring diagram,ecobee wiring diagram,electric motor,electrical connector,electrical wiring,electrical wiring diagram,ford,fuse,honeywell thermostat wiring diagram,ignition system,kenwood car stereo wiring diagram,light switch wiring diagram,lighting,motor wiring diagram,nest doorbell wiring diagram,nest hello wiring diagram,nest labs,nest thermostat,nest thermostat wiring diagram,phone connector,pin,pioneer wiring diagram,plug wiring diagram,pump,radio,radio wiring diagram,relay,relay wiring diagram,resistor,rj45 wiring diagram,schematic,semi-trailer truck,sensor,seven pin trailer wiring diagram,speaker wiring diagram,starter wiring diagram,stereo wiring diagram,stereophonic sound,strat wiring diagram,switch,switch wiring diagram,telecaster wiring diagram,thermostat wiring,thermostat wiring diagram,trailer brake controller,trailer plug wiring diagram,trailer wiring diagram,user guide,wire,wire diagram,wiring diagram,wiring diagram 3 way switch,wiring harness

    close