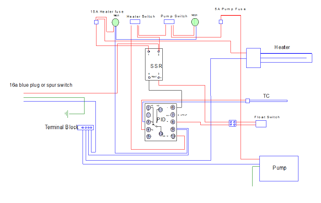
Auber Pid 2362 Wiring Diagram

Auber Pid 2362 Wiring Diagram

  • Category : Wiring Diagram
  • Post Date : January 26, 2026
Auber Pid 2362 Wiring Diagram 9 out of 10 based on 90 ratings. 90 user reviews.

Auber Pid 2362 Wiring Diagram

Recommendation For Auto Draw

Syl-2362a2 Pid Alarm Wiring

Syl-2362a2 Pid Alarm Wiring

Recommendation For Auto Draw

Prepping 30a Single Vessel Single Element Pid Biab 240v

Modified Panel Design For 16x12x8 Enclosure

Soldering Iron Temperature Controller Version 2

Auber Ins 2362 Help

Pid Inkbird Itc

Recommendation For Refrigerator Control Auber

Watlow 96 Rancilio Silvia Brew And Steam Pid Control

Sausagemaking Org U2022 View Topic

Wiring Diagram- Pid Controller And Rims

1 Element Bk Pid Wiring Diagram

Pid Temperature Controller Wiring Diagram

A Little Help Please With Wiring Up A Pid

Wiring The Jld 612 Pid Controller With Solid State Relay

Pid Temperature Controller Wiring Diagram

Ptg Pid Controller Mod

Wiring Grainger Finned Heater To Auber Pid W New Bradley

Dual Digital Rkc Pid Temperature Controller Rex

Temperature Controllers Rex

La Pavoni Pid Better Temperature Control

Ssr Wiring Diagram For Controller

My Sous Vide Controller Box

How To Make A Pid For Your Casting Furnace

1 16 Din Pid Controller

Pid Temperature Controller Multi Channel

Simple Electric Control 220v Wiring Help

Pid Temperature Controller Multi Channel

The Brewing Forum U2022 View Topic

Sestos B3s And Jld 612

Build Your Own Digital Forced Draft Smoker Controller

Pid Temperature Controller Wiring Diagram

Auber Syl-2362 Pid Temperature Controller

220v 30a Wiring Diagram Help - Page 2

Traeger Grill Fuse Location

Single Pid Eherms Setup

Pid Wiring

Pid Theromocoupler Control

Pid Controller Wiring Diagram Photo By Boolits

Pid Temperature Controller Wiring Diagram

Pid U2013 Circuit Wiring Diagrams

Pid Wiring Diagram Temperature

Pid Temperature Controller Multi Channel

Mypin Ta4 Pid And Rtd Sensor

So I Went And Built A Powder Coating Oven

Help Wiring A Sestos Pid

E

A Bit About Everything Gaggia Classic Controlling

Diagram Auber Pid 2362 Wiring Diagram

  • Download Auber Pid 2362 Wiring Diagram

    draw.io is free online diagram software for making flowcharts, process diagrams, org charts, UML, ER and network diagrams

    Open and edit diagrams online with Draw.io, a free diagram software supporting various formats and diagram types.

    Create a new diagram, or open an existing diagram in your new tab. To create a new diagram, enter a Diagram Name and click the location where you want to save the file.

    Easily import diagrams from Lucidchart to diagrams.net or draw.io with this simple tool.

    Create and edit diagrams with draw.io, a free diagramming tool that integrates seamlessly with Office 365.

    Create flowcharts and diagrams online with this easy to use software.

    app.diagrams.net

    Access and integrate Google Drive files with Draw.io using the Google Picker tool for seamless diagram creation.

    Clearing Cached version 29.3.4... OK Update Start App

    7.2 The Software will initiate transfers of data forming part of the Diagrams (“Diagram Data”) to services supplied by third parties when you expressly request conversion of Diagrams: a. to another supported file format; and b. to PDF format.

    3 way switch,3 way switch wiring,3 way switch wiring diagram pdf,3 way wiring diagram,3way switch wiring diagram,4 prong dryer outlet wiring diagram,4 prong trailer wiring diagram,6 way trailer wiring diagram,7 pin trailer wiring diagram with brakes,7 pin wiring diagram,alternator wiring diagram,amp wiring diagram,automotive lighting,cable harness,chevrolet,diagram,dodge,doorbell wiring diagram,ecobee wiring diagram,electric motor,electrical connector,electrical wiring,electrical wiring diagram,ford,fuse,honeywell thermostat wiring diagram,ignition system,kenwood car stereo wiring diagram,light switch wiring diagram,lighting,motor wiring diagram,nest doorbell wiring diagram,nest hello wiring diagram,nest labs,nest thermostat,nest thermostat wiring diagram,phone connector,pin,pioneer wiring diagram,plug wiring diagram,pump,radio,radio wiring diagram,relay,relay wiring diagram,resistor,rj45 wiring diagram,schematic,semi-trailer truck,sensor,seven pin trailer wiring diagram,speaker wiring diagram,starter wiring diagram,stereo wiring diagram,stereophonic sound,strat wiring diagram,switch,switch wiring diagram,telecaster wiring diagram,thermostat wiring,thermostat wiring diagram,trailer brake controller,trailer plug wiring diagram,trailer wiring diagram,user guide,wire,wire diagram,wiring diagram,wiring diagram 3 way switch,wiring harness

    close