Asus Zenfone 5 Circuit Diagram

Asus Zenfone 5 Circuit Diagram

  • Category : Circuit Diagram
  • Post Date : January 26, 2026
Asus Zenfone 5 Circuit Diagram 9 out of 10 based on 60 ratings. 80 user reviews.

Asus Zenfone 5 Circuit Diagram

Diagram Schematic Zenfone 5 A500kl

Download Schematic Asus Zenfone 2 Ze551ml

Asus F8tr A8z X80z Schematic Diagram U2013 Laptop Schematic

How To Replace The Broken Mic Of An Asus Zenfone 5 A501

Schematic Diagram Searchable Pdf For Iphone 6 6p 5s 5c 5

Electronic T R Switching And The Ameritron Qsk

Td350e - Advanced Igbt Mosfet Driver

Iphone 5s Und Iphone 5c Insider

Gesture Controlled Robot

Esp

Xiaomi Mi 5s Plus Schematic U0026 Layout Diagrams

Avo 8 Mk 5 Circuit Diagram

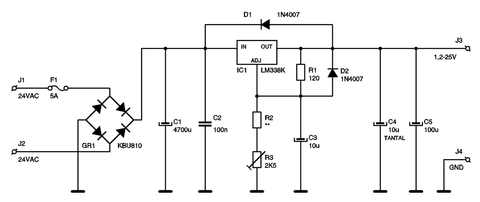
Eletr U00f4nica Campo El U00e9trico Fonte Ajust U00e1vel 1 25v A 25v

How To Use 5v Relay On Arduino

Zenfone 5 Slow Charging Mic Problem And Otg Problem

Iphone 5 Schematic Diagram

How To Build 5 Band Graphic Equalizer

Iphone 5 Full Detailed Schematic Diagram

Coolpad Note 5 Lite 3505i Schematic Diagram

Qo Load Center Wiring Diagram Download

Kythuatvitinh Vn Schematic Iphone 6 Full

Ea1btg Qrp L

Pcl805 Tube Low Voltage Stereo Preamplifier

Schematics

3 5 Mm Stereo Jack Wiring Diagram Schematic Plug 5mm

Why Did Apple Remove The Iphone 7 U0026 39 S Headphone Jack

I Phone 5 Boardview 820 3141

5 Prong Trailer Plug Wiring Diagram 7 Pin Flat Wire Schema

Circuit Symbols Test National 5 Physics

Stm32l4s9zi

12 Volt To 220 Volt Inverter Circuit 500w

Simple 5 Pin Relay Diagram

24 Vdc 5 Wire Remote Control Pack Conversion

Kawasaki Er500a 1997

How To Run 5 Watt Led Bulb On 220v

G0mrf Uhf

Help With 5 Way Switch Question

12v 5 Amp Smps Battery Charger Circuit

Magic Pie 5 Vector Internal Controller With Vector Plug

Protel Dxp Training Ch 5

U1025 U102e U1038 U1025 U102e U1038 U1011 U102d U102f U1004 U1039 U1038 Schematic Diagram U1005 U1031 U101c U1037 U101c U102c U1010 U1032 U1037 U101e U1030 U1031 U1010 U103c U1021 U1010 U103c U1000 U1039

Capacity Yard Truck Wiring Diagram Collection

Mc1455 5 Minutes Timer Switch U00bb Diagramstrip Com

Ac To Usb Adaptor Schematic

Star Delta Starter Control Diagram Electrical 1 0 Apk

Infrared Headphone Receiver Circuit Diagram

Qualcomm Version Schematic Diagram Searchable Pdf For

Simple 500w 12v To 220v Inverter Circuits Wiring Diagram

Komatsu Pc200 220 Pc200 220lc

Project 2012 Smartpowerstrip Htm

Raj U0026 39 S Thoughts Remote Washing Machine Alert

Electronics Teacher February 2012

Troy Bilt 13096 13 5hp Hydrostatic Ltx Tractor S N

Low Voltage Thermostat On 5kw Farenheat Heater

Looking For A Simple T5 Fluorescent Dimmer

Apple Iphone 5 Schematic Diagram Service Manual

Diagram Asus Zenfone 5 Circuit Diagram

  • Download Asus Zenfone 5 Circuit Diagram

    draw.io is free online diagram software for making flowcharts, process diagrams, org charts, UML, ER and network diagrams

    Open and edit diagrams online with Draw.io, a free diagram software supporting various formats and diagram types.

    Create a new diagram, or open an existing diagram in your new tab. To create a new diagram, enter a Diagram Name and click the location where you want to save the file.

    Create flowcharts and diagrams online with this easy to use software.

    Create and edit diagrams with draw.io, a free diagramming tool that integrates seamlessly with Office 365.

    app.diagrams.net

    Easily import diagrams from Lucidchart to diagrams.net or draw.io with this simple tool.

    Access and integrate Google Drive files with Draw.io using the Google Picker tool for seamless diagram creation.

    Clearing Cached version 29.3.4... OK Update Start App

    confEmbedUpload=For a better editing experience, please use the regular draw.io macro to insert a blank diagram, then from (File menu → Import From → Device...) select the file you want to upload and embed.

    3 way switch,3 way switch wiring,3 way switch wiring diagram pdf,3 way wiring diagram,3way switch wiring diagram,4 prong dryer outlet wiring diagram,4 prong trailer wiring diagram,6 way trailer wiring diagram,7 pin trailer wiring diagram with brakes,7 pin wiring diagram,alternator wiring diagram,amp wiring diagram,automotive lighting,cable harness,chevrolet,diagram,dodge,doorbell wiring diagram,ecobee wiring diagram,electric motor,electrical connector,electrical wiring,electrical wiring diagram,ford,fuse,honeywell thermostat wiring diagram,ignition system,kenwood car stereo wiring diagram,light switch wiring diagram,lighting,motor wiring diagram,nest doorbell wiring diagram,nest hello wiring diagram,nest labs,nest thermostat,nest thermostat wiring diagram,phone connector,pin,pioneer wiring diagram,plug wiring diagram,pump,radio,radio wiring diagram,relay,relay wiring diagram,resistor,rj45 wiring diagram,schematic,semi-trailer truck,sensor,seven pin trailer wiring diagram,speaker wiring diagram,starter wiring diagram,stereo wiring diagram,stereophonic sound,strat wiring diagram,switch,switch wiring diagram,telecaster wiring diagram,thermostat wiring,thermostat wiring diagram,trailer brake controller,trailer plug wiring diagram,trailer wiring diagram,user guide,wire,wire diagram,wiring diagram,wiring diagram 3 way switch,wiring harness

    close