12v Dc Schematic Wiring Diagram

12v Dc Schematic Wiring Diagram

  • Category : Wiring Diagram
  • Post Date : January 26, 2026
12v Dc Schematic Wiring Diagram 9 out of 10 based on 50 ratings. 40 user reviews.

12v Dc Schematic Wiring Diagram

Blue Sea Systems 8376 Dc Circuit Breaker Panel With 13

Build An Object Detection Dc Motor Controller

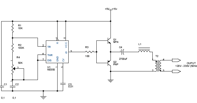
Schematic U0026 Wiring Diagram Simple Circuit 12v To 120v Dc

Dc Motor Speed Controller U2013 Circuit Wiring Diagrams

12v Dc Wiring

Dc

Reading And Understanding Ac And Dc Schematics In

Dc To Dc Ac Inverter Circuit Diagram

Free Electronic Circuits Projects Blog Archive 2000w Full

Automations Motor Control Circuits Dc Servomotor

6v To 220v Inverter Schematic In 2019

Electrical Control Panel Wiring Diagram Pdf Download

Reading And Understanding Ac And Dc Schematics In

Shunt Dc Motor Circuit

Be Aware Yihua Yh 305d Bench Psu Page Dc Ps 002 Jpg Kb

Filevariable Current Regulated Dc Power Supply Schematic

Schematic U0026 Wiring Diagram Dc Motor Controller Circuit

Dc Circuit Breaker Dedicated To Multi String Photovoltaic

Part 66 Virtual School Aircraft Wiring And Schematic Diagrams

Schematic Diagram Dc To Ac Inverter With 555 Wiring

Wiring A Dc Socket - Why Three Pins

Category Power Supply Wiring Diagram

Wiring A Solid State Relay

Basic Motor Starter Wiring Diagram Free Download Car

Dc Motor Control Using Arm7 Lpc2148

2 Wire Dc Proximity Sensor Wiring Diagram Download

Ac To Dc Converter

Schematic Diagram Of Power Supply

Wiring Connection Of Direct Current Dc Motor

Solar Panels Wiring Diagram Installation Download

Ev Conversion Schematic

Wiringdiagramforautoresetcircuitbreakersdc Png Photo By

Ac Dc Converters Disassembling A Linear Power Supply Full

Cconventional Dc Control Using The Tiu U0026 39 S Ac Output

Brushless Dc Motor Driver Circuit Diagram

Simple Dc Ac Inverter Wiring Diagram Schematic

Brushless Dc Motor Wiring

Schematic U0026 Wiring Diagram Power Supply Dc Variable

September 2013

Low Power Dc

Remote Control Circuit Page Automation Circuits Next Gr

Basic Electrical Theory

Ground

Soft Wiring 4volt Dc To12volt Dc Converter Circuit Diagram

How To Wire A Dc Motor On Battery With Switch And Relay

Dc

Brushless Dc Motor Driver Circuit Diagram

Moped Wiring Diagram What U0026 39 S This Resistor For

Scr Dc To Dc Converter U2013 Circuit Wiring Diagrams

Remote Control Circuit Page Automation Circuits Next Gr

2 Wire Dc Proximity Sensor Wiring Diagram Download

Diagram 12v Dc Schematic Wiring Diagram

  • Download 12v Dc Schematic Wiring Diagram

    draw.io is free online diagram software for making flowcharts, process diagrams, org charts, UML, ER and network diagrams

    Open and edit diagrams online with Draw.io, a free diagram software supporting various formats and diagram types.

    Create a new diagram, or open an existing diagram in your new tab. To create a new diagram, enter a Diagram Name and click the location where you want to save the file.

    Create flowcharts and diagrams online with this easy to use software.

    Create and edit diagrams with draw.io, a free diagramming tool that integrates seamlessly with Office 365.

    app.diagrams.net

    Easily import diagrams from Lucidchart to diagrams.net or draw.io with this simple tool.

    Access and integrate Google Drive files with Draw.io using the Google Picker tool for seamless diagram creation.

    Clearing Cached version 29.3.4... OK Update Start App

    confEmbedUpload=For a better editing experience, please use the regular draw.io macro to insert a blank diagram, then from (File menu → Import From → Device...) select the file you want to upload and embed.

    3 way switch,3 way switch wiring,3 way switch wiring diagram pdf,3 way wiring diagram,3way switch wiring diagram,4 prong dryer outlet wiring diagram,4 prong trailer wiring diagram,6 way trailer wiring diagram,7 pin trailer wiring diagram with brakes,7 pin wiring diagram,alternator wiring diagram,amp wiring diagram,automotive lighting,cable harness,chevrolet,diagram,dodge,doorbell wiring diagram,ecobee wiring diagram,electric motor,electrical connector,electrical wiring,electrical wiring diagram,ford,fuse,honeywell thermostat wiring diagram,ignition system,kenwood car stereo wiring diagram,light switch wiring diagram,lighting,motor wiring diagram,nest doorbell wiring diagram,nest hello wiring diagram,nest labs,nest thermostat,nest thermostat wiring diagram,phone connector,pin,pioneer wiring diagram,plug wiring diagram,pump,radio,radio wiring diagram,relay,relay wiring diagram,resistor,rj45 wiring diagram,schematic,semi-trailer truck,sensor,seven pin trailer wiring diagram,speaker wiring diagram,starter wiring diagram,stereo wiring diagram,stereophonic sound,strat wiring diagram,switch,switch wiring diagram,telecaster wiring diagram,thermostat wiring,thermostat wiring diagram,trailer brake controller,trailer plug wiring diagram,trailer wiring diagram,user guide,wire,wire diagram,wiring diagram,wiring diagram 3 way switch,wiring harness

    close